独家 | 2024各地文旅投资重大项目清单:三大亮点与四大趋势
重大项目建设是推动高质量发展的“牛鼻子”,也是扩大投资、优化结构、稳定增长的重要支撑。据三川汇文化产业(ID:schwhcy)统计梳理,截止目前,包括北京、上海、广东等18个省市陆续发布了2024年省级重大项目清单和投资计划。
那么,在这些省级重点项目清单中,有哪些文旅产业项目值得关注?这些文旅项目呈现出哪些新特点?投资方向又透露出怎样的新趋势?本期三川汇文化产业(ID:schwhcy)将对这些问题进行重点解读。
一、强化大融合,项目类型更加多元
从18个省市2024年省级涉文旅重大项目来看,不仅涵盖了传统的旅游景区开发、文化遗产保护等领域,还涉及文体旅商深度融合、文旅康养、绿色低碳,以及数字文旅等新业态新场景,项目类型更加多元化,彰显了大文化、大旅游和大融合的发展趋势。
在众多项目中,数字文旅项目引人注目。例如,北京市2024年计划集中推进“3个100”市级重点工程。在100个重大科技创新及现代化产业项目中,涉及数字文旅和文旅体商深度融合项目就有30余项。其中,关联数字文旅产业项目11个、高品质文旅产业项目5个、文化体育类项目9个、涉及文旅商消费新地标项目5个。

与此同时,为提升文化自然遗产保护水平,推动文化旅游融合和高质量发展,各地加快编制文化保护传承利用工程项目储备库,通过中央预算内投资重点支持国家文化公园建设、国家重点文物保护和考古发掘、国家公园等重要自然遗产保护展示等项目。以陕西省为例,作为全国文物大省之一,陕西共有22个项目入选了2024年省级文化保护传承利用工程项目储备库。

除文旅体商深度融合项目外,各地纷纷抢占“文旅康养”新赛道,积极推进“旅游+康养”融合发展。例如安徽省2024年有效投资专项行动方案提出,加快建设大黄山世界级休闲度假康养旅游目的地,推进长三角(安徽)生态绿色康养基地广德先行区等重大工程建设;贵州、山西及福建等省份在2024年省级重点工程项目名单中也显示,文旅康养类项目占据了产业融合项目的重要位置。

值得注意的是,山东、江苏、四川等省份还立足区域资源禀赋和发展优势,积极推动建设农业旅游、生态旅游以及乡村旅游等各类绿色低碳高质量发展项目。据山东省发展改革委印发的2024年省绿色低碳高质量发展重点项目名单显示,总计涵盖了1400个重点项目,其中文旅类绿色低碳高质量发展重点项目达到50个之多。

综上所述,2024年省级重大项目清单中的文旅产业项目,呈现出类型多元化、数字文旅崛起、文化保护传承受重视、文旅康养成新热点以及绿色低碳成发展共识等新特点和新动向。
二、推动大项目,投资规模持续提升
年初,中央经济工作会议强调,重大项目建设规模大、周期长,能够有效吸纳投资、扩大内需,释放我国超大规模国内市场的需求潜力,巩固和增强经济回升向好态势。这一重要宏观经济政策为各地抓重大项目建设提供了根本遵循。
通过对全国18个省市2024年重点建设项目名单的梳理,三川汇文化产业(ID:schwhcy)发现,各地在文化旅游类项目数量、投资规模以及项目质量均有显著提升。其中,单个项目的投资额度动辄数十亿元甚至上百亿元,凸显出各地对文旅产业的高度重视和投资力度。具体情况总结如下:
一是文旅重大项目数量多。据不完全统计,18个省市2024年计划推动文旅重大项目合计512个。其中,一季度云南省开工重大文旅产业项目高达70个,占省级重大项目总数(591个)的12%,暂居18个省市的榜首。紧随其后是山东省57个(含50个高质量项目)、重庆市54个(文化强市项目)以及广东省52个。另外,福建省和海南省的文化旅游项目数量也都超过了40个。

二是项目投资规模增幅大。据广东省2024年重点项目计划显示,广东今年安排重点项目1508个,总投资约8.1万亿元。其中,涉及文化、旅游和体育领域项目52个,总投资额更是超过1600亿元。在这些项目中单个超过百亿元的就有4个,分别是珠海横琴长隆国际海洋度假区二期(300亿元)、佛山美的·皇朝白鹭湖森林生态旅游度假区(200亿元)、九龙湖“湾区中旅世界”(150亿元)、清远长隆国际森林度假区森乐园(100亿元)。

特别值得关注的还有海南省。据海南省发改委发布2024年重大项目投资计划清单,该省今年安排了省级重大项目295个,总投资7744亿元,较去年增加了1628亿。同时,还有112个省级预备项目,总投资3334亿元。其中,涉及文旅及文旅商业综合体项目共27个,总投资接近850亿元。分别包括14个旅游类项目,总投资158亿元;6个大型文旅商业体项目,总投资达556亿元。

三川汇文化产业(ID:schwhcy)统计还发现,在已发布省级重点文旅项目投资额度的3个省份中,甘肃省虽然项目数量不多,但投资比重也比较亮眼。据甘肃省发改委公示的《甘肃省2024年省列重大建设项目投资计划(草案)》,甘肃拟投资省级重大项目306个,年度计划投资2135亿。其中,包括新建文旅项目2个,总投资31.27亿元;续建文旅项目8个,总投资141亿元。

此外,云南、重庆、安徽等省市也公开报道了年度重点文旅项目的投资额度,整体上都有大幅增长。例如,重庆市计划投资610亿元实施54个文化强市项目;云南省第一季度文旅重大产业项目总投资是去年四季度的4.8倍;安徽省开展文化强省投资专项行动,目标是全年完成项目实物工作量200亿元。
三、结构大优化,目标效益更加精准
通过上述18个省市级重大项目分析,初步揭示了2024年全国文旅产业投资的新趋势和新动向。2024年,各地政府主动围绕“优化项目结构、提高投资效益”这两大主题,科学统筹防风险和稳投资,全力推动文旅领域投资朝着低风险、高水平和高质量发展的良性互动迈进。具体表现在以下“四个转变”中:
一是在结构优化上,由注重经济效益向强化社会和生态效益转变。各地在推动文化旅游产业类项目建设的同时,越来越注重对文化遗产保护和传承的投入,通过抢救性修复历史建筑、活化利用文化遗产以及生态保护等措施,努力推动经济、社会、文化及生态的协调发展。例如,福建省计划今年推进46个省级重点涉文旅项目,其中超过80%项目与文化遗产保护利用以及文旅与生态融合相关。

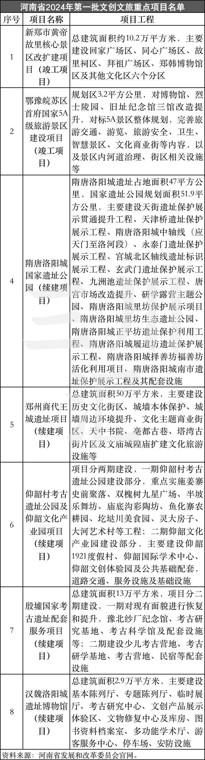
与此同时,作为文物大省的河南更是将文化遗产保护项目置于重中之重。据三川汇文化产业(ID:schwhcy)梳理,在河南省2024年第一批520个省级重点建设项目中,涉及文化遗产和遗址保护项目有8个,其中6个项目为续建项目,包括隋唐洛阳城国家遗址公园、郑州商代王城遗址、仰韶村考古遗址公园及仰韶文化产业园等,且项目规模宏大,涉及近百个子项目。

二是在投资重点上,由传统文化旅游项目向数字赋能项目转变。随着虚拟现实、增强现实等数字技术在文化和旅游领域的广泛应用,智慧文旅和数字文旅项目成为各地争相投资的焦点。例如在上海市计划实施191个重大工程项目中,只有2个是文化类项目。而在76个科技产业类项目中,涉及数字文旅项目就多达8个,包括西岸传媒港、SMG全媒体创新平台及网易上海国际文创科技园等。

同样,江苏省也着重发展数字文旅项目。据三川汇文化产业(ID:schwhcy)梳理,2024年江苏省共安排省级重大项目510个,其中涉及文旅类重大项目虽然仅有6个,但数字文化产业项目就占据了一半。这些项目包括无锡国家数字电影产业园、常州东方侏罗纪旅游度假区及常熟时尚产业数字云平台等。

三是在增长方式上,从依靠文旅地产投资拉动向产业投资拉动转变。为有效防范负债投资风险,今年各地加快推进投资项目绩效改革,将高质量的产业化项目作为拉动投资增长的稳定器,积极对接国家重大战略和重大规划,重点实施能级高、牵引强、效益好的文旅项目。例如,四川省今年将推进23个重点涉文旅项目,包括大香格里拉交旅融合、大熊猫生态世界、成都音乐文创总部基地等国省级规划项目。

四是在政策引导上,从靠政府投资向政府激励与民间投资协同驱动转变。据三川汇文化产业(ID:schwhcy)梳理,今年多地政府推动实施省级重大项目建设外,还创新建立了民间投资重点产业项目库,通过政府引导和政策激励,更大力度地激发民间投资积极性。例如,在贵州省向社会公布的2024年2000个重点民间投资项目清单,其中包括39个涉及旅游产业和酒店业融合等项目,民间总投资额更是高达530多亿元。

结语
综上所述,2024年文旅产业投资结构正在发生深刻变化,从单纯追求经济效益向综合效益转变,从传统文化旅游项目向数字文旅项目转变,从依靠文旅地产投资拉动向产业投资拉动转变,从政府投资为主向政府激励与民间投资协同驱动转变。这些变化不仅优化了文旅产业的投资结构,也为各地推动文旅经济高质量发展提供了新动能。